当前位置:首页新闻资讯 >> 招标公告

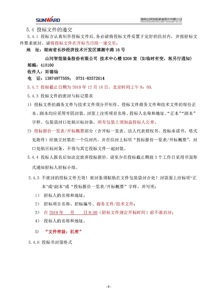
蓄电池采购项目招标文件

发布日期:2021-05-28 来源:开云kaiyun网页版官网_开云kaiyun(中国)智能 浏览次数:

蓄电池采购项目招标文件

蓄电池采购项目招标文件

蓄电池采购项目招标文件

蓄电池采购项目招标文件

蓄电池采购项目招标文件

蓄电池采购项目招标文件

蓄电池采购项目招标文件

蓄电池采购项目招标文件

蓄电池采购项目招标文件

蓄电池采购项目招标文件

蓄电池采购项目招标文件

蓄电池采购项目招标文件

蓄电池采购项目招标文件

蓄电池采购项目招标文件

蓄电池采购项目招标文件

蓄电池采购项目招标文件

蓄电池采购项目招标文件

蓄电池采购项目招标文件

蓄电池采购项目招标文件

蓄电池采购项目招标文件

蓄电池采购项目招标文件

蓄电池采购项目招标文件

蓄电池采购项目招标文件

蓄电池采购项目招标文件

蓄电池采购项目招标文件